OPERA Electronic Distribution Suite (OEDS) > Installing OPERA Electronic Distribution Suite (OEDS) > Performing an OEDS Upgrade Using the Wizard > OEDS Installation and Upgrade Process Flow
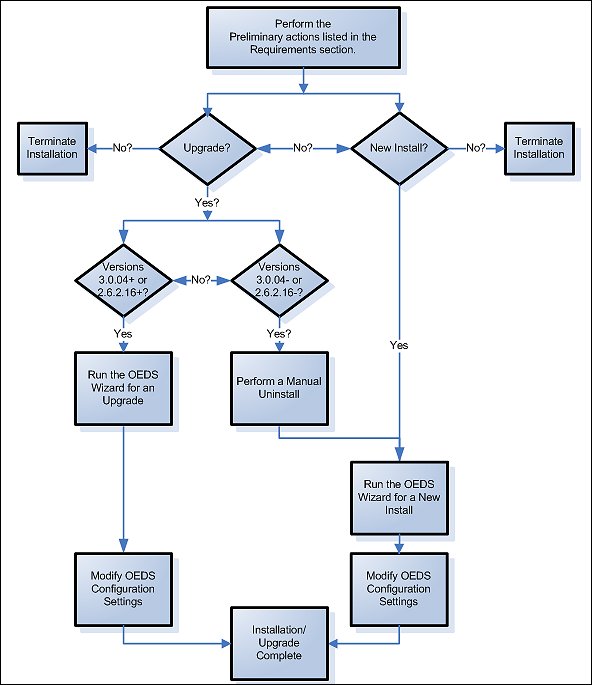
OEDS Installation and Upgrade Process Flow
See Also